Содержание
- Ключевые возможности
- Требования к программному обеспечению
- Установка модуля
- Настройка подписания Встроенной подписью
- Интерфейс подписания Встроенной подписью
- Настройка подписания Открепленной и Прикрепленной подписью
- Интерфейс подписания Открепленной и Прикрепленной подписью
- Создание тестового сертфиката ЭЦП
- Получение информации об ЭЦП для Открепленной и Прикрепленной подписи
Ключевые возможности
Модуль позволяет подписывать документы открепленной, прикрепленной и встроенной Электронно Цифровой Подписью, добавляя в редактор Бизнес-процессов пользовательские действия "Подписания документа в формате CAdES" (открепленная и прикрепленная подписи) и "Подписания документа в формате PAdES" (встроенная подпись).

Особенности:
- Подпись файлов открепленной, прикрепленной и встроенной подписью
- Вставка в документ визуальной части подписи (штампа) с возможностью указания текста и фонового изображения для встроенной подписи
- Поддерживаемые виды подписей: КЭП, УКЭП, НЭП, УНЭП
- Форматы подписи: CAdES-BES, PAdES-BES, PAdES-T, PAdES-X Long Type 1
- Автоматизация подписи с помощью бизнес-процессов
Требования к программному обеспечению
- Один из следующих веб-браузеров:
- Microsoft Edge (на базе Chromium)
- Mozilla Firefox
- Opera
- Apple Safari
- Google Chrome,
- Яндекс.Браузер,
- Chromium Gost
- другие браузеры, поддерживающие плагины NPAPI.
- КриптоПро ЭЦП Browser plug-in
- КриптоПро CSP версии 4.0 и выше
- Действиетельнй сертификат КЭП, НЭП
Перед использованием модуля, пожалуйста, удостоверьтесь в корректной работе КриптоПро ЭЦП Browser plug-in на странице проверки.
Для тестирования решения можно воспользоваться тестовым сертификатом ЭЦП
Установка модуля
Модуль можно установить следующими способами:
- Указать адрес Битрикс24 на странице модуля в Маркетплейсе, нажав кнопку Попробовать.

С более подробной информацией об установке модуля на маркетплейсе можно ознакомиться здесь
- Воспользоваться поиском в разделе каталог решений: административная часть Битрикс24 --> Marketplace --> Каталог решений. Найти по фразе "Подписание документов ЭЦП"

Настройка подписания Встроенной подписью
Ключевые моменты:
- Подписать можно только файлы в формате PDF.
- Подпись и визуальный штамп вставляется внутрь файла.
- Происходит подписание файлов на Битрикс24.Диске. Если у вас используются поля смарт процессов, сущностей CRM, полей процессов в ленте новостей, то вам нужно предварительно сохранить файлы из полей этих элементов на диске, а затем после процесса подписания и сохранения, удалить временные файлы (см. пример ниже).
- Во время процесса подписания пользователю ставится задание, которое отображается в разделе Автоматизация.
- Подьзователь может отказаться от подписания либо делегировать его другому пользователю.
- координаты визуальной части подписи, это нижний левый и верхний правый углы, а так же отступы текста задаются в пунктах (pt). Соотвественно положение печати будет определяться разрешением (DPI) PDF документа. Обычно используется 72 или 96 DPI.
- Размер фона печати нужно создавать в таких же пропорциях что и размер самого штампа, во избежании искажения.
- В процессе подписания файлы отправляются на наш сервис подписания, где происходит подготовка документа, вставка штампа и последующее добавление самой подписи. Мы не храним ваши документы. Если ваш модуль находится в закрытом контуре, или вы хотите обрабатывать документы у себя, свяжитесь пожалуйста с нашей технической поддержкой.
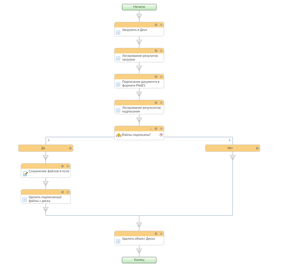
Рассмотрим пример процесса для элементов смарт процесса.
Считаем что у нас есть смарт процесс. В нем должны быть включена возможность "Использовать в смарт-процессе дизайнер бизнес-процессов".

Так же создадим поля с типом файл, для документов на подписание и подписанных документов.

Создадим простой последовательный шаблон бизнес процесса для данного смарт-процесса. Запуск будет ручной.

а) Первым идет действие "Загрузить файл в хранилище Диска" из раздела Диск. Мы временно сохраняем файлы на Общем диске, в качестве источника для загрузки указываем наше поле "Файлы на подписание".

б) В качестве диагности и контроля, следом поставим действие "Запись в отчет" из раздела Прочее, и будем логировать ID загруженных файлов.

ID файлов берутся из вставки значения Дополнительных результатов --> ID файлов диска.

в) Далее будет запуск подписания файлов, для этого установим и настроим действие "Подписания документа в формате PAdES" из раздела Прочее

Настройки:
| Наименование параметра | Описание |
|---|---|
| Идентификатор документа | Указываются ID файлов Битрикс24.Диск |
| Ответственный | Пользователь, кто будет подписывать документы |
| Тип встроенной подписи | Возможные варианты: - PAdES-BES - Базовый уровень усовершенствованной подписи - PAdES-T - базовый уровень (BES) с меткой времени - PAdES-X Long Type 1 - продвинутый уровень подписи с меткой времени и данными для проверки цепочки сертификатов и статусе их действия |
| Разрешения после подписания | Какие действия можно выполнять с документов после подписания - Изменения запрещены - Заполнения форм - Комментарии |
| Местоположение | Местоположение подписанта (не обязательный параметр) |
| Цель подписания | Цель подписания (не обязательный параметр) |
| Адрес для TLA службы | Адрес службы для поулчения метки времени и цепочки сертификатов. Указывается для подписания в PAdES-T и PAdES-X Long Type 1 форматах |
| Действия с подписанным файлом | Как сохранить файл после подписания - Заменить существующий - Сохранить рядом - Сохранить в Папке для сохранения (см. параметр "Папка для сохранения") |
| Папка для сохранения | Указывается папка для сохранения, при выборе для Действия с подписанным файлом значения "Сохранить в Папке для сохранения" |
| X1 | Нижняя левая координата штампа по горизонтали |
| Y1 | Нижняя левая координата штампа по вертикали |
| X2 | Верхняя правая координата штампа по горизонтали |
| Y2 | Верхняя правая координата штампа по вертикали |
| Текст надписи | Текст визуальной части подписи. Возможны следующие заполнители: - #thumbprint# - оттиск сертификта - #owner# - владелец - #issuer# - удостверяющий центр - #from# - действие сертификата с - #to# - действие сертификата по Если требуется выделить какой либо текст (больше шрифт, жирность), то лучше разместить его в картинку фона |
| На какую станицу вставляется подпись | Номер страницы, куда будет вставлен штамп подписи. Возможные значения: -1 вставка на последнюю страницу 1, 2, 3 и так далее |
| Фоновое изображение | Картинка фона штампа |
| Шрифт | Наименование шрифта штампа подписи |
| Размер шрифта | Размер шрифта штампа подписи |
| Цвет шрифта | HEX значение цвета шрифта штампа подписи |
| Горизонтальное выравнивание текста | Выравнивание текста штампа подписи по горизонтали |
| Вертикальное выравнивание текста | Выравнивание текста штампа подписи по вертикали |
| Цвет рамки штампа | HEX значение цвета рамки штампа подписи |
| Толщина рамки штампа | Толщина рамки штампа подписи в пунктах (pt) |
| Отступы для текста в штампе | Отступы для текста штампа подписи. Порядок указания сторон: верх, право, низ, лево. Значения в pt, к примеру 10,5,20,10 |
| Заголовок окна задания | Заголовок окна задания окна подписания |
| Наименование задания | Наименование задания окна подписания |
| Описание задания | Описание задания окна подписания |
| Текст кнопки отклонения в задании | Текст кнопки для отмены задания подписания |
| Показывать поле комментария | Требуется ли показывать поле комментария |
| Метка для поля комментария | Название поля комментария |
| Тип делегирования | Возможность делигирования задания подписания: - Только подчиненным - Всем сотрудникам - Никому |
Координаты штампа подписи

Установим следующие параметры в нашем действии подписания:





г) После действия подписания можно сделать логирование результата. Для этого поставим действие "Запись в отчет" из раздела Прочее. И запишем ID подписанных файлов на диске, комментарий пользователя, факт отмены задания подписания, ошибки. Данные значения берем из Дополнительных результаов действия "Подписания документов в формате PAdES".

д) Следующим шагом нужно сделать разветвление процесса, в связи с тем что результатом подписания может быть отклонение или непредвиденная ошибка. Ставим действие "Условие" из блока Конструкции.

Условием подписания является наличие ID подписанных файлов, отсутствие ошибок и отрицательный факт отмены задания.

Условием что подписание не произошло является противопложный случай.

е) В случае, если произошли подписание то нужно сохранить файлы в поле смарт-процесса. Для этого размещаем действие "Изменение документа" из раздела Обработка документа. В настройках для поля Подписанных файлов выбираем дополнительный результат действия "Подписания документов в формате PAdES" значение Реальный ID файла (не идентификатор на диске).

ё) Так же, в случае подписания, нам нужно удалить подписанные файлы с диска, так как они уже сохранены в карточке смарт-процесса. Вставляем действие "Удалить объект диска" из раздела Диск. В качестве значения подставялем дополнительный результат действия "Подписания документов в формате PAdES" значение Идентификатор подписанного файла на диске.

ж) Финальным действием нашего примера будет общее для двух ветвей действие удаление временных файлов, загруженных на первом шаге. В качестве значения используем дополнительный результат действия "Загрузить в диск" значение ID файлов диска.

з) В итоге наш шаблон бизнес процесса будет выглядеть следующим образом.

Интерфейс подписания Встроенной подписью
а) Создадим элемент смарт-процесса и загружаем файл для подписания в поле "Файлы на подписание"

б) Запускаем шаблон бизнес процесса


в) Пользователю ставится задание в разделе Автоматизация

г) Запускаем выполнение задания

д) Окно выполнение задания подписания

Здесь вы можете:
- Делегировать задание (если в настройках действия была указана такая возможность)
- Отменить подписание, с указаниием причины отмены в поле комментария
- Посмотреть содержимое документов, кликнув на них
- Выбрать требуемый сертификат, если у вас их несколько
- Отредактировать или указать значения для полей Местоположение и Цель подписания
- Подписать файлы, нажав кнопку Подписать
е) После подписания необходимо завершить задание

ё) В карточке будет сохранен подписанный документ

ж) Скачайте на компьютер и откройте файл для проверки расположения штампа печати. Обратите внимание, стандартный просмотрщик файлов в Битрикс24 не отображает визульную часть подписи.

з) Проверить корректность подписи можно на Госуслугах. Для этого выберем Проверку квалифицированной ЭП и далее Присоединенная ЭП

Пример результата проверки подписи:
